伊春市伊美区人民政府欢迎您!
适老版
无障碍
网站首页
走进伊美区
新闻
政府信息公开
政务服务
政民互动
当前位置:
首页
>
专题专栏
>
惠民惠农专栏
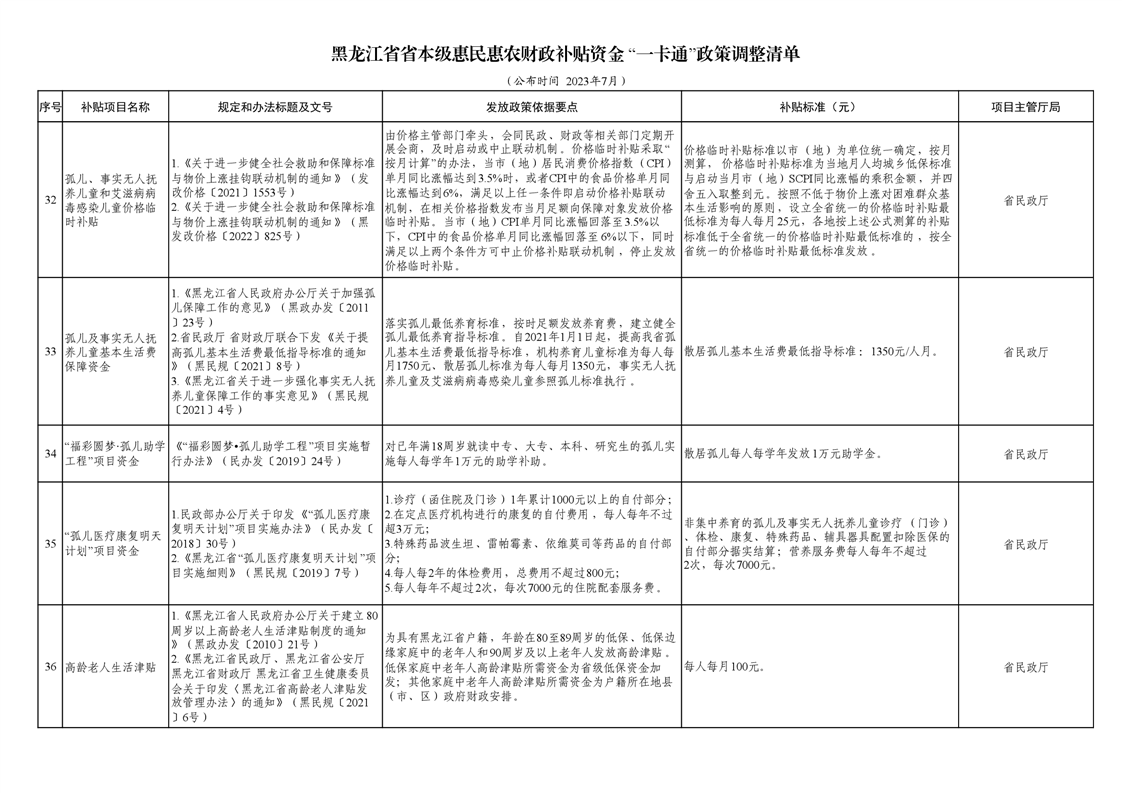
黑龙江省省本级惠民惠农财政补贴资金“一卡通”政策调整清单(2023年7月)
发布时间:
2023-08-28 14:03
来源:
伊美区财政局
访问量:
【
字体:
大
中
小
】
分享到:
TOP
打印
关闭
扫一扫在手机打开当前页